Native Potato Starch

Innovative Solutions for Native Starch Processing with Microtec Expertise

(Corn, Wheat, Potato and Cassava Starches – Designed for Your Needs)

  • Engineering and Processing Technology
  • Single Machinery and Equipment
  • Turnkey Plant Solutions for Native Starch Production

Partner with Microtec – The Leader in Native Starch Technology!

Processing of tubers to extract starch and other by-products from all other tubers, such as tapioca, cassava and sweet potato, are very similar to what is described here for potato. Therefore, in our website only potato starch and by-products extraction process is described. Other tubers processing technology is available upon request.

Potato Starch
Processing Technology

At Microtec, we specialize in providing high-quality potato starch production lines and processing equipment. From raw material handling to finished product packaging, we offer complete solutions designed for high efficiency, minimal waste, and superior product quality. With decades of expertise, we ensure every step of the process delivers maximum value.

Why Choose Microtec for Potato Starch Processing?

Microtec is your trusted partner in producing premium-quality potato starch and value-added by-products. Our commitment to innovation and high standards ensures that you get the best technology and support in the starch processing industry.

  • Expertise in Potato Starch Technology: With years of experience, we are leaders in potato starch processing.
  • Advanced Equipment: Our technology ensures optimal efficiency, reduced waste, and high-quality output.
  • Turnkey Solutions: From raw material handling to final packaging, we provide complete production lines tailored to your needs.
  • Sustainability: We prioritize energy-efficient and environmentally friendly processes that minimize water usage and maximize product recovery.

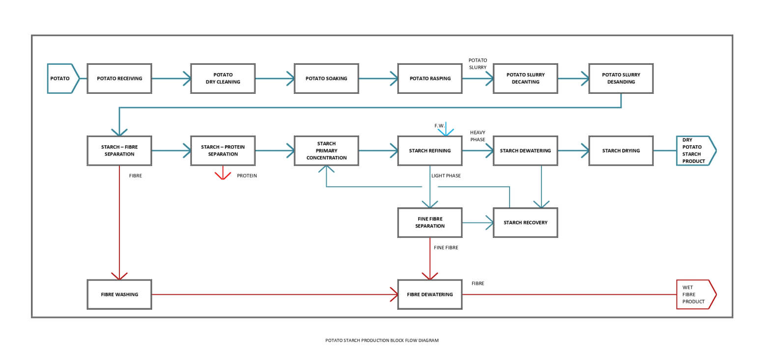
Potato Starch Production
Block Diagram:

Potato Starch Production Process:
A Step-by-Step Overview

The extraction of potato starch is a time-honored process, but at Microtec, we elevate it with our precise engineering and advanced machinery. Below is a simplified general overview of the potato starch production journey: